近日,一篇发表在国际杂志Nature上题为“Targeting DCAF5 suppresses SMARCB1-mutant cancer by stabilizing SWI/SNF”的研究报告中,来自美国圣犹达儿童研究医院等机构的科学家们揭示了一种极具潜力的策略,有望逆转一种极具侵袭性的恶性肿瘤——横纹肌样瘤(Rhabdoid Tumors),使之回归到接近正常细胞的状态。这类肿瘤因其关键肿瘤抑制蛋白SMARCB1的缺失而表现出高度侵袭性。研究人员发现,缺失肿瘤抑制因子后,剔除或降解质量控制蛋白DCAF5或许就能逆转癌细胞的状态。
医学博士Charles W.M. Roberts说道,相比制造出一种毒性事件来杀死横纹肌样癌,我们通过让细胞恢复到正常状态来逆转其癌症状态,这种方法或许是理想的,尤其是如果这种模式也能应用于其它类型的癌症。文章中,我们发现了一种依赖关系,其实际上能逆转癌症状态,标准的癌症疗法能通过产生毒性来发挥作用,这种毒性也会损伤机体得劲健康细胞,在这里,我们似乎正在解决因横纹肌样癌中肿瘤抑制子缺失所引起的问题。在很多癌症中,并没有容易被靶向作用的靶点,通常情况下,这些癌症往往是由缺失的肿瘤抑制蛋白所引起的,因此由于蛋白缺失,所以并没有可以直接靶向作用的位点,而肿瘤因子的缺失要比获得驱动癌症的能力更为常见。
因此,在这种肿瘤中找到一种治疗性干预措施或许是当务之急要开展的工作,而研究人员目前正在寻找一种方法来检测因肿瘤抑制蛋白SMARCB1缺失所引起的一系列人类侵袭性癌症。
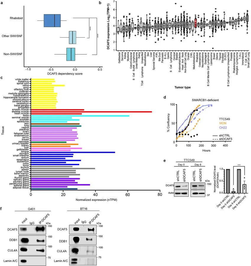
文章中,研究者发现,一种名为DCAF5的很少被研究的蛋白对于缺失SMARCB1的横纹肌样瘤非常重要。最初,他们利用依赖图谱门户网站(DepMap,癌细胞系数据库)将DCAF5识别为一种特殊的靶点,同时还识别出了对癌症生长非常重要的基因,DCAF5在横纹肌样瘤中具有最高的依赖性,取得最初的发现后,研究人员遗传性地剔除或化学性地降解了DCAF5,随后癌细胞恢复到了非癌变状态,甚至在长期的小鼠模型中,这种转变也能够稳定存在。
科学家成功调回癌细胞时钟 有望提出癌症疗法新范式
图片来源:Nature (2024). DOI:10.1038/s41586-024-07250-1
研究者Roberts说道,我们观察到了惊人的反应,肿瘤竟然消失了。通常情况下,SMARCB1是称之为SWI/SNF复合体的较大染色质调节蛋白复合体的必要组分,而出乎意料的是,在SMARCB1缺失的情况下,DCAF5能将SWI/SNF识别为异常状态并对其进行破坏。当DCAF5对其进行降解后,研究者发现,SWI/SNF复合体会重新形成并保持其打开染色质和调节基因表达的能力,尽管在SMARCB1缺失时SWI/SNF的活性水平会低于正常水平,但其仍然足以完全逆转癌症的状态。
Roberts博士形象地比喻道:“DCAF5就像是负责质量控制的监察员,确保这些染色质‘机器’的精密构建。想象一座负责组装精密设备的工厂,其中必须设有严格的质量检查流程,一旦发现瑕疵品,生产线立即停止生产。相似地,DCAF5正对SWI/SNF复合体的组装进行这样的质量评估。当检测到SMARCB1缺失时,它会指示细胞清除这个有缺陷的复合体。”SMARCB1的突变会导致防癌基因程序关闭,而通过靶向DCAF5,科学家们成功地重启了这些保护机制,从根本上扭转癌症的发展态势。当SWI/SNF复合体不再受DCAF5的错误降解,细胞逐渐回归正常状态。
从治疗的角度来看,本文研究结果让研究人员深感振奋。DCAF5能作为更大的DCAF蛋白家族的一部分,该蛋白家族已经被证明具有一定的药物可靶向作用特性,因此研究者发现,当DCAF5缺失时,小鼠就不会出现明显的健康问题,因此研究人员就能潜在靶向作用DCAF5,这或许就能杀死癌细胞但并不会影响健康细胞,通过靶向作用DCAF5或许就有可能避免放疗或化疗的脱靶毒性,从而就会使其成为一种有前途的疗法策略。除了DCAF5外,本文研究对于因缺失肿瘤因子所驱动的其它癌症也具有一定的意义和影响。
研究者Roberts说道,如今我们展示了一种非常漂亮的原理证明,横纹肌样癌是由肿瘤抑制因子缺失所引起,我们希望能打开这扇门从而找到新方法来逆转而不是杀死癌症。综上,这项研究揭示了通过治疗性靶向泛素介导的质量控制系统,有望有效地逆转由肿瘤抑制因子复合体破坏驱动的某些癌症的恶性进程,为攻克癌症带来了新的曙光。
参考文献:
Radko-Juettner, S., Yue, H., Myers, J.A. et al. Targeting DCAF5 suppresses SMARCB1-mutant cancer by stabilizing SWI/SNF. Nature (2024). doi:10.1038/s41586-024-07250-1
来源:生物谷




