从道教追求的“羽化登仙,长生不死”,到北欧神话中“青春女神伊顿与她的金苹果”,自古以来人们便对“长寿”有着无尽的向往,但多少追求长生的故事都以失败告终。即使到今天,科学家们仍在上下求索,想要弄清衰老的奥义。
衰老,通常是指有机体从成年期开始功能衰退的过程,是一个不可避免的、多阶段且渐进的过程。从机理上看,衰老过程主要归因于细胞、细胞器和大分子中随机损伤的逐渐积累,但损伤的具体机制仍未明了。
探索不断,追求不止。2022年12月,Cell重磅发布的Hallmarks of aging: An expanding universe揭开了衰老的12个标志物,包括:基因组不稳定性、端粒损耗、细胞衰老、细胞间通讯改变、生态失调等等。如果刺激这些标志物会加速衰老,而有针对性地干预则可以减速甚至逆转衰老。
12大衰老标志物
近年来,针对衰老12大特征之一「细胞间通讯改变」的研究不断,而这种细胞、组织和器官之间的“沟通”往往离不开血液。事实上,血液中循环分子是衰老的主要促成因素,它们会导致组织交流受损,进一步引起衰老相关的退化发生。
基于此,科学家们开发了一种“返老还童”的方式——异体共生(heterochronic parabiosis)。在这种方式中,研究者会将两种不同年龄(一老一少)的血液循环系统连接在一起,形成个共享的循环系统。而来自年轻小鼠的血液,使得老年小鼠的大脑、心脏、肝脏、骨骼肌等等均恢复了活力。
听起来有点像“换血回春”?年轻血液中究竟存在着怎样的“返老还童”因子呢?
近日,来自南京大学生命科学学院团队发现了打开长寿“魔盒”的钥匙!研究者将来自年轻小鼠血浆的小细胞外囊泡(sEVs)静脉注射到老年小鼠体内,可使后者的寿命延长12.42%,并呈现出更为健康的状态,包括光泽度更高的毛发、更强的生育能力、更健康的代谢水准、更强的认知能力等等。
更惊人的是,注射sEVs使得“最长寿”的小鼠活到了1266天,相当于人类的120-130岁!
doi: 10.1038/s43587-024-00612-4
首先,研究者搭建了2个月大的幼年和20个月大的老年雄鼠模型,并从血浆中纯化出sEVs。将200μl的幼年sEVs静脉注射进老年雄性小鼠体内,每微升含1.80μg总蛋白,每周一次,直至死亡;对照组注射的是相同体积的PBS。
生存期分析表明,每周注射一次幼年sEVs,显著延长了老年小鼠的中位寿命。注射了sEVs后,小鼠寿命延长到了34.4个月,而注射PBS的对照组寿命为30.6个月,前者比后者延长了12.42%。
而最长寿的小鼠竟活到了1266天,相当于人类的120-130岁!这延寿的效果远超热量限制饮食、二甲双胍以及烟酰胺的效果。
此外,在接受了年轻sEVs治疗之后,老年鼠在短时间内焕发出青春的活力——毛发更加乌黑透亮,连走路都脚下生风。具体来说,老年小鼠的外观看起来也更为健康,防止了“斑秃”的发生;同时,sEVs治疗还改善了老年小鼠的衰弱指数。
注射了年轻sEVs之后对小鼠寿命和毛发的影响
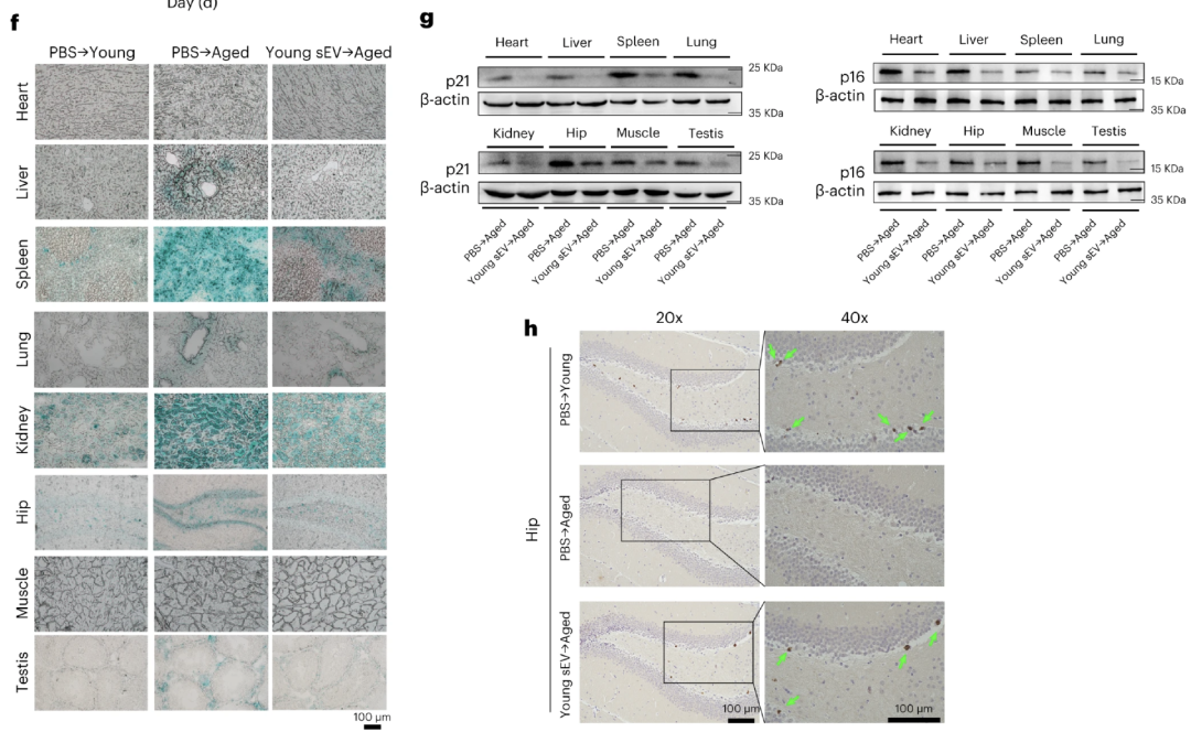
从长期来看,注射幼年sEVs带来的“返老还童”是全身性且持久的!生育能力显著升高,代谢健康水平“回春”,心脏性能明显改善,甚至大脑萎缩得到缓解。也就是说,sEVs治疗将老年组织和器官的形态和性能回到“更年轻”的状态。
那么,问题来了:既然年轻sEVs能从生理和行为水平上改善老年鼠,那么反过来,向年轻小鼠体内注射老年sEVs,是否会使它们“一夜白头”呢?
果不其然,经过老年sEVs处理后的年轻鼠,跑步机运行测试中变得更易筋疲力竭,而在Morris水迷宫测试中表现出更差的记忆力。即老年sEVs导致年轻小鼠的记忆功能和运动耐力都迅速下降。由此可确定,sEVs很大程度上介导了血浆的衰老调节作用。
年轻sEVs对多器官组织的影响
从深层来说,年轻sEVs会从蛋白质组水平上引起改变,比如:脾、海马体和肺组织均出现了明显的变化。事实上,基因本体(GO)富集分析显示,sEVs能够通过多种机制逆转与年龄相关的退行性变化,包括调节线粒体功能障碍、表观遗传改变和基因组不稳定等。
机理研究显示,通过其携带的miRNA货物(cargo),年轻sEVs会在体内和体外刺激受体γ辅助活化因子1α(PGC-1α)表达,从而改善线粒体功能,弥补衰老组织中的线粒体缺陷,实现“返老还童”。
sEVs中miRNA能调节PGC-1α表达来影响线粒体代谢
一直以来,“输血回春”的故事让不少人着迷,甚至寄“长生不老”的希望于换血。
事实上,早在2021年,Nature上便有研究探索了输血治疗的效果——通过把年轻小鼠的血液输入老年鼠体内,可使老年鼠的肌肉恢复活力。在当时,该研究确认了细胞外囊泡的重要作用,即作为抗衰老成分的运载工具。
无独有偶,Nature子刊的新研究展示了换血的另一重功效,缓解阿尔茨海默症!该研究发现,通过与健康个体进行全血交换,使得患有AD个体的大脑淀粉样板块的形成显著减少了40%-80%,甚至改善了空间记忆能力。
但换血疗法的安全性以及有效性备受争议,因此找到了年轻血液中的关键成分更为重要。而年轻sEVs作为血液循环中存在的天然载体,不会产生毒性或免疫原性,或成为“永葆青春”的有效方式。
设想一下,如果有一天“注射sEVs来改善衰老”成真,你愿意试一试吗?
参考资料:
[1]Chen X, Luo Y, Zhu Q, Zhang J, Huang H, Kan Y, Li D, Xu M, Liu S, Li J, Pan J, Zhang L, Guo Y, Wang B, Qi G, Zhou Z, Zhang CY, Fang L, Wang Y, Chen X. Small extracellular vesicles from young plasma reverse age-related functional declines by improving mitochondrial energy metabolism. Nat Aging. 2024 Apr 16. doi: 10.1038/s43587-024-00612-4. Epub ahead of print. PMID: 38627524.
[2]Urayama, A., Moreno-Gonzalez, I., Morales-Scheihing, D. et al. Preventive and therapeutic reduction of amyloid deposition and behavioral impairments in a model of Alzheimer’s disease by whole blood exchange. Mol Psychiatry (2022). https://doi.org/10.1038/s41380-022-01679-4
撰文 | Swagpp
编辑 | Swagpp
来源 | 梅斯医学




