英文标题:
mitochondrial pathway signature (mitops) predicts immunotherapy response and reveals ndufb10 as a key immune regulator in lung adenocarcinoma
中文标题:
线粒体通路特征(MitoPS)预测肺腺癌免疫治疗反应并揭示关键免疫调节因子NDUFB10
杂志名称:Journal for ImmunoTherapy of Cancer
影响因子:10.6
发表时间:2025年7月31日
引言
肺癌是全球癌症相关死亡的首要原因,其中肺腺癌(LUAD)是非小细胞肺癌(NSCLC)中最常见的亚型,约占 50% 的病例。尽管免疫检查点抑制剂(ICIs)为晚期患者带来了新的治疗选择,但仅有 20-30% 的患者能获得持久响应,相当比例的患者对这种治疗反应有限,且晚期 LUAD 患者的 5 年生存率仍低于 20%。
线粒体功能失调在肿瘤发展和免疫逃逸中扮演着关键角色,例如线粒体氧化磷酸化复合物的改变与免疫细胞功能及肿瘤免疫逃逸密切相关,但其在 LUAD 免疫微环境中的具体调控机制尚不清楚。
文中通过整合 149 个线粒体相关通路(涉及 1136 个编码蛋白),利用机器学习方法在 7 个独立的 LUAD 队列(共 1231 名患者)中开发并验证了线粒体通路特征(MitoPS)。该特征在验证队列中表现出稳定的预测性能,且优于 129 种已有的预后模型。在免疫治疗队列中,MitoPS 能有效预测治疗反应和预后,低得分与更高的免疫细胞浸润及活跃的免疫功能相关。
文中还通过多组学分析、免疫荧光染色和体内外实验验证,发现线粒体相关基因 NDUFB10 是 MitoPS 的核心基因,其高表达与免疫荒漠表型及较差的预后显著相关。功能实验证实,敲除 NDUFB10 可显著增强 ICIs 治疗效果,并增加 GZMB+CD8+T 细胞的浸润,表明其在调控肿瘤免疫微环境和免疫治疗反应中发挥关键作用。
实验设计
数据来源与处理:研究者整合了来自TCGA数据库的LUAD基因表达数据、体细胞单核苷酸变异(SNV)数据和拷贝数变异(CNV)数据,以及来自GTEx数据库的正常肺组织表达数据进行差异分析。此外,还从GEO数据库整合了6个独立的LUAD队列数据,并使用ComBat算法校正了批次效应。为了评估模型在免疫治疗中的效用,另外收集了7个与免疫治疗相关的NSCLC队列数据。
线粒体通路特征(MitoPS)构建:基于MitoCarta3.0数据库注释的149条线粒体相关信号通路和1136个线粒体相关编码基因,通过差异表达分析、突变特征分析等方法,结合多种机器学习算法,构建了MitoPS评分系统。
免疫微环境分析与验证:通过免疫荧光染色、单细胞RNA测序分析、细胞培养和RNA干扰等实验方法,对MitoPS评分系统进行验证,并深入研究其分子机制。
结果部分
具体工作流程包括:
(1)队列整合:整合14个独立队列的1,682例样本;
(2)模型性能:基于免疫状态(免疫热型vs 免疫冷型)评估MitoPS在预后分层和免疫治疗反应预测中的表现;
(3)内部验证:通过多重免疫荧光和免疫组化验证NDUFB10与免疫排斥的关系,发现CD8+T细胞荒漠区呈现高NDUFB10表达,而CD20+B细胞浸润区呈现低表达;
(4)实验验证:通过体内实验和流式细胞术证实,敲低NDUFB10可增强活化GZMB+CD8+T细胞的浸润并改善PD-1阻断疗效。
—————————————————————
图1:MitoPS评分系统的构建与验证流程
为研究线粒体相关信号通路在LUAD中的分子特征及其临床意义,作者通过单样本基因集富集分析(ssGSEA)分析,发现大多数线粒体通路在肿瘤样本中显著激活,提示线粒体功能在LUAD发展中可能发挥重要作用。此外,线粒体相关基因在肿瘤和正常组织中存在显著的表达差异,且某些基因的高表达与不良预后相关。这些结果表明,线粒体功能失调不仅是LUAD的一个重要特征,还可能影响患者的预后。
(A)149条线粒体相关信号通路在肺腺癌与正常样本间的ssGSEA活性差异。(B)七个肺腺癌队列经批次效应消除后的PCA分析(中央)及差异表达的预后相关线粒体基因染色体定位图(外环),红色与黑色分别表示在肿瘤组织和正常组织中高表达的基因。(C)突变频率最高的30种线粒体相关蛋白瀑布图。(D)差异表达的预后相关线粒体基因表达热图。(E)差异表达的预后相关线粒体基因拷贝数变异分析,显示基因组扩增(AMP)与缺失(DEL)。(F)基于TCGA数据集的预后基因森林图分析。
—————————————————————
图2:肺腺癌线粒体相关信号通路的分子特征分析
从多种机器学习算法中选择了最优模型作为MitoPS评分系统。通过生存分析验证MitoPS 在不同队列中的预后预测能力,包括 TCGA、GSE13213 等 7 个常规治疗队列和 POPLAR、OAK 等 3 个免疫治疗队列。结果显示,高MitoPS评分的患者总体生存率显著低于低评分患者,且在免疫治疗队列中与不良预后相关。这证实了 MitoPS 在预测 LUAD 患者预后(无论治疗方式)中的稳定性和可靠性。
(A)通过机器学习热图筛选确定的最优模型被用作MitoPS评分系统。(B-H)传统治疗队列中MitoPS评分的生存分析,包括TCGA(B)、GSE13213(C)、GSE26939(D)、GSE29016(E)、GSE30219(F)、GSE31210(G)和GSE42127(H)。(I)验证队列的样本量分布。(J-L)免疫治疗队列中MitoPS评分的生存分析,包括NG(J)、OAK(K)和POPLAR(L)。MitoPS,线粒体通路特征;TCGA,癌症基因组图谱。
—————————————————————
图3:MitoPS评分系统的多队列验证
作者系统评估了MitoPS评分系统的预测性能,并与其他临床指标和已发表的预后模型进行了比较。结果显示,MitoPS在所有测试队列中均优于传统临床指标(如年龄、性别和分期),具有最高的C-index值,表明其在预后评估中的优越性。时间依赖性ROC曲线分析显示,MitoPS评分具有稳定的长期预测能力。此外,MitoPS在区分具有不同预后风险的患者群体方面表现出色,且在所有验证队列中均显著优于129个已发表的LUAD预后模型。
(A)MitoPS与临床特征间C指数值的比较。(B) 时间依赖性受试者工作特征曲线分析显示MitoPS评分在各队列中具有稳定的长期预测能力。(C) 基于MitoPS特征基因的主成分分析显示样本呈现明显聚类。(D) MitoPS与已发表预后特征的性能比较
—————————————————————
图4:MitoPS评分系统的预测性能验证
低MitoPS评分组的免疫细胞浸润水平显著高于高评分组,表明低MitoPS评分与更强的抗肿瘤免疫反应相关。癌症免疫图谱(TCIA)结果显示,低MitoPS评分组的肿瘤微环境处于更强的免疫激活状态。此外,MitoPS评分与关键免疫特征(如基质评分、免疫评分、ESTIMATE评分和肿瘤纯度)之间存在显著相关性,进一步证实了MitoPS在评估肿瘤免疫微环境中的重要作用。
(A)免疫细胞浸润热图。(B-C)免疫细胞比例与功能特征的雷达图。(D-G)癌症免疫图谱分析。(H)免疫相关基因表达热图。(I-L)MitoPS评分与关键免疫特征的相关性分析。*p<0.05,**p<0.01,***p<0.001。
—————————————————————
图5:MitoPS评分与肿瘤免疫微环境的相关性分析
作者进行了细胞聚类、MitoPS 评分分布、细胞比例差异、细胞通讯网络及信号通路活性分析。结果显示增殖细胞的MitoPS 评分最高,低评分组 T/B 细胞比例更高,高评分组细胞通讯更复杂(如 PDGF、CDH1 通路激活),促进肿瘤进展。结果揭示了MitoPS 不仅反映单个细胞特征,还与肿瘤微环境中细胞间相互作用密切相关。
(A)细胞类型的t-SNE聚类分析。(B)MitoPS评分分布。(C)高/低评分组细胞比例的堆叠条形图。(D)各细胞类型MitoPS评分分布的小提琴图。(E-F)低/高评分组的细胞通讯网络。(G-H)细胞相互作用数量与强度的热图。(I-J)细胞通讯输入-输出强度的散点图。(K)差异信号通路分析。(L)细胞间信号通路活性的热图。
—————————————————————
图6:单细胞测序揭示MitoPS评分与肿瘤微环境的关系
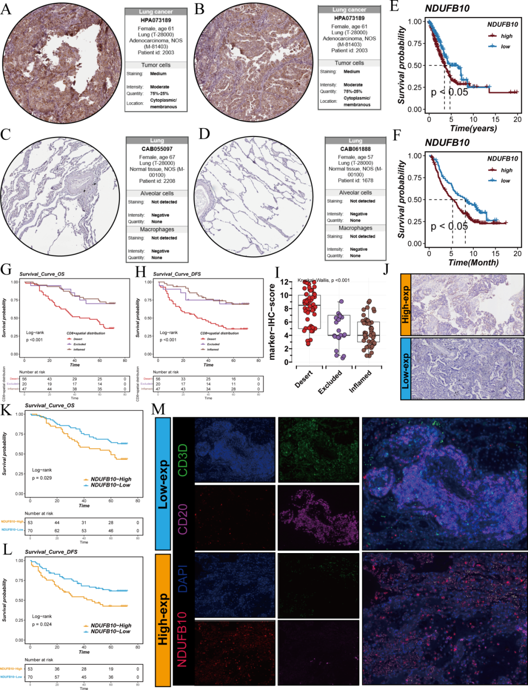
免疫组化染色显示,NDUFB10在肺癌组织中的表达显著高于正常肺组织。高NDUFB10表达的患者总体生存率和无病生存率显著低于低表达患者。基于CD8+ T细胞的空间分布特征,将患者分为免疫荒漠型、免疫排斥型和免疫炎症型。结果显示,免疫荒漠型患者的NDUFB10表达水平最高,且总体生存率和无病生存率最低。这些结果表明,NDUFB10高表达与免疫荒漠表型相关,可能通过抑制免疫细胞浸润促进肿瘤进展。
(A-B) 肺癌组织中NDUFB10的免疫组化染色。(C-D) 正常肺组织中NDUFB10的免疫组化染色。(E-F) NDUFB10表达水平与患者生存率的关系。(G-H) 基于CD8的免疫浸润模式与患者生存率的关系。(I) NDUFB10表达水平在三种免疫浸润模式中的分布。(J) 高/低NDUFB10免疫组化评分组的组织学特征。(K-L) NDUFB10表达水平与患者预后的关系。(M) NDUFB10、CD3D和CD20的多重免疫荧光染色。
—————————————————————
图7:NDUFB10表达与免疫浸润分析。
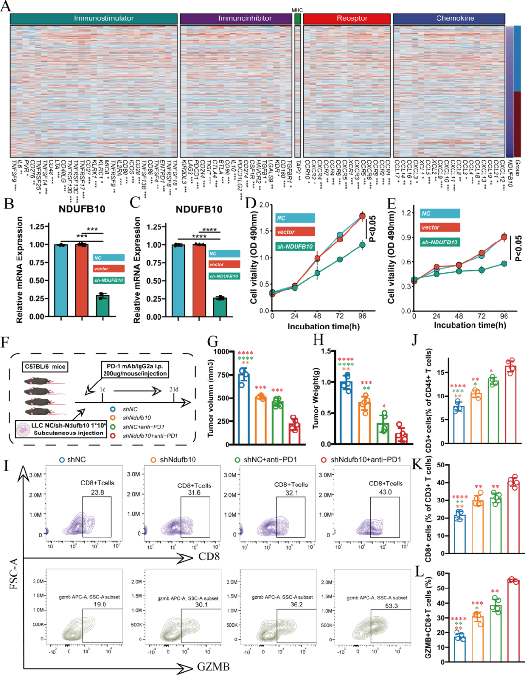
作者通过细胞实验和动物模型验证NDUFB10 的功能,包括 NDUFB10 与免疫相关基因的相关性、敲除效率、细胞增殖抑制及小鼠肿瘤模型中联合抗 PD-1 治疗的效果。结果显示 NDUFB10 敲除显著抑制肿瘤细胞增殖,并增强了抗PD-1治疗的效果,并增加CD8+T 细胞(尤其是 GZMB+CD8+T 细胞)浸润。表明 NDUFB10 敲除可增强免疫治疗疗效,是潜在治疗靶点。
—————————————————————
图8:NDUFB10基因敲低增强免疫检查点抑制疗效。
(A)OAK队列中NDUFB10表达与免疫相关基因的关联热图。(B-C) 使用两种shRNA序列在A549和H1299细胞系中验证NDUFB10敲低效率。(D-E) CCK-8实验显示NDUFB10敲低对A549和H1299细胞增殖的影响。(F) 采用LLC细胞的小鼠实验设计示意图。(G-H) 各组间肿瘤体积和重量的比较。(I-L) 流式细胞术分析不同组别肿瘤组织中CD8+T细胞、CD45+细胞、CD3+T细胞及GZMB+CD8+T细胞比例。
研究结论
本研究成功开发并验证了一种新型的线粒体通路特征(MitoPS)评分系统,该系统能够有效预测肺腺癌(LUAD)患者的预后及对免疫治疗的反应。研究发现,MitoPS与肿瘤免疫微环境紧密相关,其中低MitoPS评分与增强的免疫细胞浸润和活跃的免疫功能相关联。研究揭示了线粒体相关基因NDUFB10在调节肿瘤免疫微环境和影响免疫治疗效果中的关键作用,其高表达与不良预后相关。通过单细胞RNA测序分析进一步阐释了MitoPS评分与肿瘤微环境中细胞间相互作用的关系。这些发现不仅为LUAD患者的治疗决策提供了新的分子标记,也为未来的免疫治疗策略提供了潜在靶点,具有重要的临床转化价值。
如果您对文中提到的“组学数据分析+机器学习+体内外实验验证”研究方案感兴趣,江西拉伊卜生物技术有限公司可为您提供专业的技术服务。我们欢迎您随时联系咨询,以获取更多信息和个性化服务。




